东升国际-科技赋能注册,让平台更有趣。
首页
走进农发
集团简介
战略规划
企业文化
领导之窗
组织架构
项目案例
集团荣誉
成员企业
新闻中心
集团资讯
政策信息
公示公告
招标公告
中标公示
其它公告
业务领域
项目投融资
工程及建材
房地产及棚改
农林产业经营
国有资产运营
党群视窗
党建动态
群团活动
纪检监察
纪检动态
投诉举报
加入农发
人才理念
社会招聘
往期招聘
联系我们
联系方式
招标公告
中标公示
其他公告
公示公告
Public announcement
科学定位、强化融资、精干主业、创新管理、稳健经营、持续发展
Changchun City Development Group
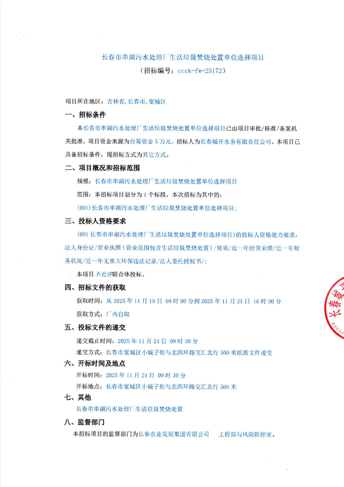
长春市串湖污水处理厂生活垃圾焚烧处置单位选择项目
发布:2025-11-19 08:50:00 阅读:794
上一条
长春市串湖污水处理厂2026年度22台起重机维保第三方服务单位第二次选择项目
下一条
长春城开物业管理有限责任公司长春站南换乘中心及东部南北通道公众责任险询价公告1